Inhaltsverzeichnis
Moin!
Ich bin Kathi, Teil des KI Marketing Bootcamps, und setze mich gerade intensiv damit auseinander, wie man sich mit Automatisierungen das Leben leichter machen kann.
Aktuell tauche ich tief in das Tool n8n ein – ein mächtiges No-Code-Werkzeug, mit dem sich wiederkehrende Abläufe im Marketing-Alltag automatisieren lassen. Unterstützt werde ich dabei von Marcel, der mir als Coach zeigt, wie man Prozesse strukturiert analysiert, visualisiert und schließlich so aufbaut, dass sie uns im Alltag wirklich entlasten.
Mein Ziel ist es, nicht nur Zeit zu sparen, sondern auch Raum für kreative und strategische Aufgaben zu schaffen – dort, wo menschliche Expertise wirklich gefragt ist.
In diesen Beiträgen dokumentiere ich meine Learnings. Ich möchte zeigen, was funktioniert, wo es hakt und welche Erkenntnisse wirklich weiterhelfen. Vielleicht inspiriert dich der eine oder andere Gedanke für deine eigenen Prozesse.

Eintrag 1: Mein erstes Learning mit n8n – bevor du automatisierst, visualisiere
Ich hatte gerade meine erste Session mit Marcel – und wow, ich habe jetzt schon einiges mitgenommen!
Bevor ich tiefer in die technischen Möglichkeiten von n8n eingetaucht bin, ging es erstmal um eine ganz grundlegende, aber extrem wertvolle Erkenntnis:
Wenn du einen Prozess automatisieren willst, dann visualisiere ihn zuerst!
Denn oft wollen wir „einfach loslegen“ – aber ohne einen klaren Überblick verlieren wir schnell den roten Faden. Was mir besonders geholfen hat, war diese einfache 3-Schritte-Logik:
Was genau will ich eigentlich automatisieren?
Welche einzelnen Schritte passieren aktuell manuell in diesem Prozess?
Wo braucht es weiterhin menschliche Kontrolle oder Input?
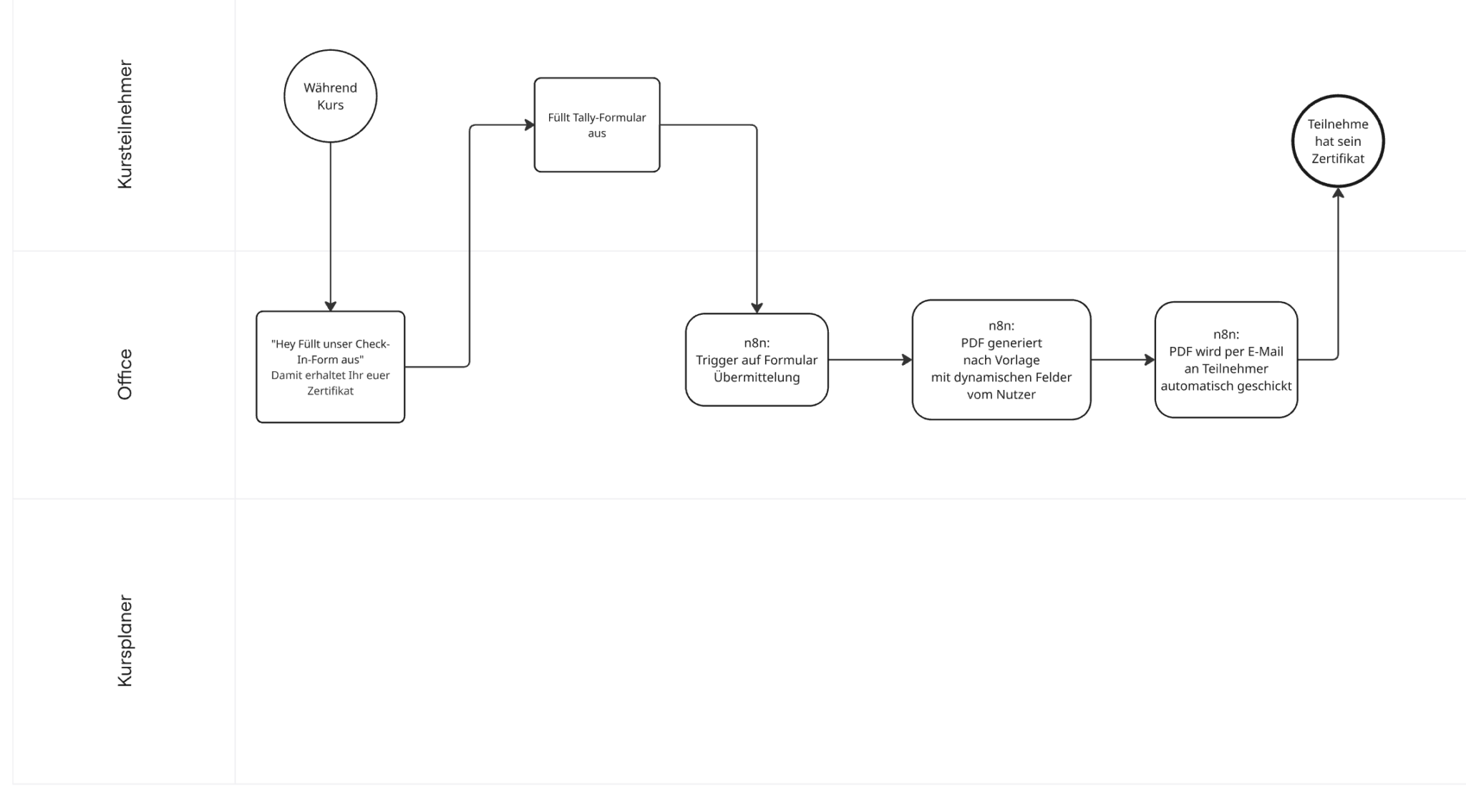
Gemeinsam mit Marcel habe ich dazu ein Miro-Board erstellt und angefangen, meinen ersten Automatisierungsfall zu skizzieren:
Die Erstellung und der Versand von Teilnahmezertifikaten für unser KI Marketing Bootcamp.
So sieht der grobe Ablauf aus:
Der Kunde füllt ein Formular aus (Name + E-Mail).
Dieser Trigger startet automatisch einen Prozess:
Ein Zertifikat-Template wird aufgerufen.
Name, Kursdatum und Titel werden eingefügt.
Ein PDF wird erstellt.
Dieses PDF wird zunächst mir geschickt – zur Kontrolle, ob alles stimmt.
Nach meinem „Go“ wird das Zertifikat automatisch an den Kunden gesendet.
Der Prozess klingt erstmal logisch – aber beim Umsetzen merkt man schnell: Da steckt der Teufel im Detail!
Und genau deshalb war mein größtes Learning aus dieser ersten Stunde:
Zerlege den Prozess in kleine Schritte, visualisiere alles – und definiere bewusst, wo menschlicher Input nötig ist.
Das nächste Learning folgt bald – stay tuned!
Und kleiner Tipp: Marcel bietet bald auch einen Workshop zu Make.com an – auch da geht’s um clevere Prozessautomatisierungen. Schaut gerne mal rein!

Eintrag 2: Zwischen Frust und Fortschritt: Mein erster n8n-Workflow
Nach meiner ersten Session mit Marcel war ich motiviert: Jetzt selbst loslegen!
Also habe ich mich an meinen ersten eigenen Workflow gewagt – und bin, sagen wir mal, recht schnell auf dem Boden der Realität gelandet.
Was ich dieses Mal gelernt habe:
Erstes Hindernis: Tools verbinden
Ich wollte n8n mit Google Drive, Google Docs, Airtable und ChatGPT verknüpfen – aber: keine Ahnung, wie!
Das schien mir erst total kompliziert. Woher bekomme ich die nötigen Zugriffe? Welche Daten braucht n8n?
Also: Perplexity aufgemacht, Screenshots geschickt, Problem erklärt.
Und tatsächlich – ich wurde Schritt für Schritt durch den Prozess geführt.
Am Ende hatte ich alle nötigen Verbindungen eingerichtet. Heute denke ich: „Klar, logisch.“ Damals: „Hilfe, wie geht das?!“
Workflow testen – trotz Fehlern
Ein weiteres Learning: Wenn n8n Fehlermeldungen im späteren Verlauf eines Workflows anzeigt – obwohl ich eigentlich noch an den vorderen Schritten arbeite – kann ich diese einfach temporär deaktivieren, um den Rest zu testen.
Das hat mir extrem geholfen, nicht ständig hängen zu bleiben.
Daten finden & verstehen, wo sie landen
Besonders spannend wurde es, als ich mit Airtable eine individuelle Formular-URL erstellt habe.
Das Formular war der Trigger – doch dann fragte ich mich: Wo landen eigentlich die ganzen Daten und Dateien?
Ich habe sie zuerst nicht gefunden, bis mir Marcels Hinweis einfiel:
„Schau dir die Executions an – dort findest du alles, was n8n gemacht hat.“
Also: Execution-Tab geöffnet – und zack! Da waren sie.
Gefühlt 20 Mal ausgeführt, 20 Zertifikate generiert, 20 PDFs im Ordner.
Ups – aber hey: Learning by doing!
Ich merke: Es wird Schritt für Schritt klarer. Klar, manchmal dauert es etwas, bis der Knoten platzt – aber es macht wahnsinnig Spaß zu sehen, wie sich alles Stück für Stück zusammenfügt auch wenn ich noch ganz am Anfang bin.
Fazit dieser Runde:
Tools verknüpfen ist kein Hexenwerk – man muss nur wissen, wo man fragen kann.
Fehler ignorieren, die gerade noch nicht relevant sind – und fokussiert weiterarbeiten.
Und: Execution ist dein bester Freund!
Bis zum nächsten Learning!

Eintrag 3: Kleine Ursache, große Wirkung – oder: Warum zwei leere Zeilen mich fast in den Wahnsinn getrieben haben
Diese Woche habe ich mich an einen neuen Workflow gemacht: Ziel war es, mir automatisch einen ersten Entwurf für einen Blogbeitrag erstellen zu lassen – basierend auf einer Airtable-Tabelle, in der ich zentrale Infos wie Thema, Beschreibung oder SEO-Keywords hinterlegen kann. Sobald ich etwas in dieser Tabelle ändere, soll mein Workflow loslaufen. Soweit der Plan.
Die Realität: Ich habe über 1,5 Stunden damit verbracht, herauszufinden, warum der Trigger einfach nicht starten wollte. Fehlermeldung um Fehlermeldung. Ich habe alles durchgecheckt: Credentials geprüft, den Workflow neu aufgesetzt, Dokus gewälzt, Perplexity gefragt – nichts hat geholfen.
Die Lösung: Ich bin durch einen Community-Post über einen entscheidenden Hinweis gestolpert: n8n konnte meine Tabelle nicht richtig auslesen, weil unterhalb der befüllten Zeilen zwei komplett leere Zeilen standen. Die habe ich gelöscht – und zack, der Trigger lief wie geschmiert. Ich hab mich kurz wie eine kleine Hackerin gefühlt.
Was ich daraus mitnehme: Manchmal sind es die ganz kleinen Dinge, die einen Workflow lahmlegen – und auf die man nicht sofort kommt.
Aber das war noch nicht alles! Ich habe außerdem gelernt:
wie man KI-Agenten in n8n einbindet (spannendes Feld, bald mehr dazu!)
wie man aus mehreren Items ein einziges macht, um gezielter weiterzuarbeiten
wie ich den Blogentwurf direkt in einem Google Doc speichern und mir automatisch per E-Mail zusenden lassen kann
Fazit: Ganz schön viel Input für eine Woche – aber es fühlt sich gut an, langsam sicherer im No-Code-Kosmos zu werden. Ich merke, wie ich immer öfter denke: „Das könnte man doch automatisieren…“ – und genau das macht gerade richtig Spaß.
Ich bin gespannt, was ich in der nächsten Session mit Marcel noch an hilfreichen Kniffen mitnehmen kann!

Eintrag 4: Mein AI Research Assistant – von der Idee zur ersten Version
Ich habe mittlerweile einiges mit n8n ausprobiert – von simplen Automationen bis hin zu komplexeren Workflows. Und jetzt wird’s richtig spannend: Ich beschäftige mich aktuell intensiv mit dem Thema AI Agenten. Eine super coole Sache!
Gerade baue ich mir meinen eigenen Research Assistant, der mir dabei hilft, aktuelle Themen zu identifizieren und daraus Ideen für Blogbeiträge zu entwickeln. Der Clou: Man kann diesen AI Agenten verschiedene „Features“ mitgeben.
Zum Beispiel:
Ein Tool: In meinem Fall ist das ein „Search Tool“, das auf Perplexity basiert.
Ein Chat-Modell: Ich habe mich hier für ChatGPT entschieden.
Ein Prompt: Hier beschreibe ich, was der Agent tun soll – z. B. recherchieren, strukturieren, Themen vorschlagen.
Das Ganze ist natürlich noch nicht perfekt – aber ein solider Anfang. Sobald die Agent-Logik steht, braucht es nur noch einen Trigger (z. B. ein Telegram-Chat oder ein Zeitplan) und einen Output, also wohin die Ergebnisse geschickt werden sollen.
Erste Tests: Vom Word-Dokument bis Telegram
Zunächst habe ich die Ergebnisse einfach in ein Word-Dokument schreiben lassen. Dann hat mir Marcel gezeigt, wie ich n8n mit Telegram verbinden kann – und das war ein Gamechanger. Jetzt kann ich meinem AI Agenten direkt im Telegram-Chat schreiben, z. B.:
„Hi, recherchiere mir die aktuellen KI-Themen und gib mir Beispiele für Blogbeiträge basierend auf den recherchierten Inhalten.“
Und zack – Sekunden später bekomme ich erste Ideen geliefert.
Damit das Ganze dialogfähig bleibt, habe ich dem AI Agenten außerdem gesagt, dass er über ein paar Hundert Tokens hinweg den Kontext behalten soll – so wird es wirklich ein richtiges Gespräch.
Trial & Error: Der Prompt macht den Unterschied
Natürlich steht und fällt alles mit dem richtigen Prompt. Ich bin aktuell dabei, durch Ausprobieren immer bessere Ergebnisse zu bekommen – echtes Trial & Error. Doch je besser der Prompt, desto näher komme ich dem gewünschten Output.
Weiter gedacht: Airtable als Content-Drehscheibe
Parallel dazu habe ich auch Airtable angebunden. Hier sollen alle vorgeschlagenen Blogbeitragsthemen inkl. kurzer Beschreibung und Quellen gespeichert werden. So entsteht nach und nach eine kleine Ideenbibliothek. Und das Beste: Ich kann per Klick direkt in die erste Struktur eines neuen Beitrags starten – und das im Idealfall schon mit richtig guten Inhalten.

Eintrag 5: Meine wichtigsten n8n-Troubleshooting-Tipps – oder: Warum Errors deine besten Freunde sind
Nach mittlerweile einigen Wochen intensiver n8n-Nutzung kann ich sagen: Errors gehören einfach dazu. Wirklich, in jeder Session passiert irgendwas – und das ist völlig normal!
Am Anfang war ich noch frustriert, wenn wieder mal eine rote Fehlermeldung aufgepoppt ist. Heute denke ich: „Okay, was will n8n mir diesmal sagen?“ Denn ich habe gelernt: Nicht aufgeben ist der Schlüssel. Jeder Error bringt mich einen Schritt weiter.
Meine Troubleshooting-Strategie
1. Erst mal selbst checken! Mein erster Reflex: Kurz durchatmen und schauen, was eigentlich los ist. Oft sind es simple Sachen – ist der Workflow aktiviert? Stimmen die Credentials? Habe ich einen Tippfehler gemacht? Ein paar Minuten selbst ausprobieren spart manchmal Stunden.
2. Perplexity als erster Helfer Wenn das Selbst-Debugging nicht hilft, ist Perplexity mein Retter. Ich erkläre das Problem, schicke einen Screenshot mit – und bekomme meist eine sehr konkrete Antwort. Manchmal denke ich: „Wie habe ich das früher ohne KI gemacht?“ -Spoiler: Gar nicht – da stand ich noch im Labor. 😉
3. Community durchforsten Falls Perplexity auch nicht weiterhilft, schaue ich in die n8n-Community. Zu 90% hatte schon mal jemand ein ähnliches Problem. Die Community ist wirklich Gold wert!
4. Um die Ecke denken Das war eine echte Hilfe für mich: Es gibt fast immer mehrere Wege zum Ziel. Wenn ein bestimmter Ansatz nicht funktioniert, bleibe ich kreativ und probiere alternative Routen. n8n ist so flexibel – man muss nur offen bleiben.
5. Marcel als die Rettung Für die wirklich harten Nüsse, wenn gar nichts mehr geht, sammle ich meine Fragen und stelle sie Marcel in unserem wöchentlichen Meeting. Er hat oft einen ganz anderen Blickwinkel und zeigt mir Lösungswege, auf die ich nie gekommen wäre.
Meine häufigsten Error-Fallen (und wie ich sie löse)
Templates sind meine Lehrmeister Wenn ich komplett feststecke, schaue ich mir ähnliche Templates an und gehe Schritt für Schritt durch die Nodes. Reverse Engineering sozusagen – und oft der Schlüssel zum „Aha!“-Moment.
YouTube University Manchmal hilft ein Video mehr als hundert Textanleitungen – geht dir das auch so? Ich bin definitiv eher der visuelle Lerntyp. Zum Glück ist die n8n-Community auf YouTube riesig und hat mir schon oft genau das Problem erklärt, das ich gerade hatte.
Workflow aktivieren – die 1-Million-Dollar-Frage Ich gestehe: Ich habe schon Stunden mit Workflows verbracht, die einfach nicht laufen wollten. Der Grund? Ich hatte vergessen, sie zu aktivieren! Seitdem ist das mein erster Check: Ist der Workflow überhaupt scharf geschaltet? Klingt banal, kostet aber manchmal richtig Zeit. Gerade wenn man tief im Setup versinkt, übersieht man gern solche Kleinigkeiten. 😀
Credentials-Chaos Ein echter Klassiker: Der Workflow funktioniert nicht, weil die API-Zugriffe nicht korrekt eingerichtet sind. Manchmal erlaubt die Credential nur das Lesen, aber nicht das Schreiben. Dann heißt es: Zurück ins Tool (z. B. Google Drive) und die API-Einstellungen nachjustieren. Fazit: Credentials immer im Blick behalten!
Vergessen zu speichern – der Klassiker! Oh ja, das kenne ich zu gut: Ich ändere etwas am Workflow, teste es – und es funktioniert nicht. Warum? Weil ich vergessen habe zu speichern! Der Workflow läuft noch auf der alten Version. Seitdem ist SPEICHERN mein Mantra nach jeder Änderung.
„Copy to Editor“ – der geheime Debugging-Button Ein absoluter Geheimtipp: Wenn ein Error unter den Executions auftaucht, gibt es einen kleinen Button „Copy to Editor“ bzw. „Debug in Editor“. Der kopiert den fehlerhaften Workflow-Status direkt in den Editor – mega hilfreich, um genau zu sehen, wo es hakt und direkt daran zu arbeiten!
Troubleshooting-Strategie & Error-Fallen Übersicht
Ein paar Tipps:
Error Handling individuell einstellen Normalerweise stoppt ein Error den ganzen Workflow. Aber: Man kann im Node einzeln einstellen, dass bei einem Fehler einfach weitergemacht wird. Zum Beispiel bei meinem E-Mail-Labeling-Workflow – wenn er bei einer E-Mail nicht weiß, welches Label er zuteilen soll, macht er einfach mit der nächsten weiter, statt alles zu stoppen.
Klein anfangen, groß denken Mein Mantra: Start simple, dann ausbauen. Ich beginne mit einem Basic-Workflow und erweitere ihn Schritt für Schritt. Zwischendrin kommen eh immer neue Ideen, die ich vorher nicht bedacht hatte.
AI Agent Finetuning Wer mit AI Agents arbeitet: Temperatur niedrig stellen! Das reduziert Halluzinationen und verbessert die Output-Qualität erheblich. Und: Je definierter der Prompt, desto besser das Ergebnis.
Mein aktuelles Projekt: Eigene Knowledge Base
Gerade arbeite ich an etwas richtig Coolem: einer eigenen Datenbank für meinen AI Assistant – quasi eine personalisierte Knowledge Base (RAG). Der Agent wird dann nur mit meinen gewollten Daten gefüttert und hat dadurch ein viel fokussierteres „Wissen“.
Das ist schon ein etwas fortgeschrittenerer Workflow, aber extrem spannend!
Fazit
Errors sind nicht der Feind – sie sind der Weg zum Ziel. Jede Fehlermeldung hat mich etwas Neues gelehrt. Und mit der richtigen Troubleshooting-Strategie wird aus Frust schnell wieder Flow.
Mein Rat: Bleib neugierig, bleib hartnäckig – und hab keine Angst vor der roten Fehlermeldung!
Das nächste Learning kommt bald.
Stay tuned!
Nutze die Möglichkeiten der KI – Entwickle mit uns effektive KI-Marketingstrategien!
Bist du bereit, die vielfältigen Möglichkeiten der Künstlichen Intelligenz zu entdecken und innovative Marketingkampagnen zu entwickeln? Dann bist du bei uns genau richtig! In unserem KI Marketing Bootcamp zeigen wir dir, wie du KI trotz der aktuellen Stagnation effektiv nutzt, um deine Marketingziele zu erreichen.
Was erwartet dich?
- Praxisorientierte Anleitungen: Lerne, wie man KI in Marketingstrategien einbindet und das Beste aus ihr herausholt.
- Kreative Strategie: Entdecke, wie Technologie und Storytelling für effektive Kampagnen zusammenwirken.
- Individuelle Begleitung: Profitiere von kleinen Gruppen, direkter Unterstützung und persönlicher Betreuung.
Deine Vorteile:
- Learning by Doing: Entwickle eigene Ideen und Kampagnenelemente, die auf deine spezifischen Herausforderungen und Ziele abgestimmt sind.
- Erfahrungswissen: Nutze echte Praxisbeispiele und Erfolgsgeschichten, um deine eigenen Strategien zu verbessern.
- Flexibel: 100 % online – bequem und ortsunabhängig.
Für Unternehmen:
Wir bieten maßgeschneiderte Workshops, um deine Marketingabteilung mit den neuesten KI-Technologien zu stärken.
Dein Expertenteam:
Vroni Hackl und Georg Neumann – zwei Experten in KI und Marketing, die dir helfen, das Beste aus deinen KI-Marketingstrategien herauszuholen.







